湖北省第三人民医院询价及项目论证公告(十万以上)
发布时间:2025-09-12 来源:医学装备部
根据我院两院区污水站运维服务项目需求,拟立项招标两院区污水站运维服务项目,现将相关要求公布如下,欢迎有意向、符合条件的企业积极报名。
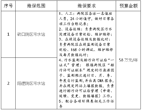
一、项目基本情况

其他要求:
1.1000元/件(含)以内配件出现故障,由维保公司免费修复或更换,1000元/件以上配件,由医院承担;
2.维保人员24小时驻点(包含节假日和周末),接到维修电话半小时之内到达现场;
3.维保人员需具备污水处理工证及污水处理相关专业知识;
4.维保公司《营业执照》经营范围必须包含“环保设施运营”、“环境污染治理”、“水污染治理”、“生态修复”、“环保技术咨询与服务”等相关内容。
5.维保公司必须具备三级甲等医院维保业绩,且未收到环保部门通报、处罚。
6.全面负责我院排污许可证的申领、延续、变更、执行与证后管理(包括但不限于自行监测、台账记录、执行报告提交、信息公开)等一切与排污许可相关事宜,并及时检查、识别与处置各类环境安全风险与违法违规风险。若因维保单位运维、管理不当,导致医院违反环境保护法律法规及相关标准要求,而受到行政处罚或造成任何第三方损失,承担由此产生的全部赔偿责任。”
二、报名公司需提供下列资质文件
1、参与询价的报价表;
2、维保人员证件复印件,需具备污水处理工证;
3、公司《营业执照》《资质证书》,经营范围必须包含“环保设施运营”、“环境污染治理”、“水污染治理”、“生态修复”、“环保技术咨询与服务”等相关内容
4、报价公司委托负责参与本次报价的法人授权委托书。(包含法定代表人与本项目负责人身份证复印件,注明联系电话)
5、公司相关业绩及未受通报、处罚证明;
5、报价公司所提供资质证书必须真实、有效,并加盖公司公章。如发现提供虚假证件,取消参与资格。
三、报名方式及时间地点
1、报名方式
有意向参与报价的公司须在报名时间内将上述资料装订成册并注明所报名项目名称和序号(装订顺序请与公告要求的顺序保持一致、一式两份)并交至报名地点。逾期视为放弃报名,资料不接受邮寄。
2、报名时间
2025年9月13日至2025年9月18日,08:00AM-12:00,2:00PM-5:30PM(北京时间,法定节假日除外)
3、报名地点
湖北省第三人民医院后勤保卫部(硚口院区仁和楼负一楼动力运行中心办公室)
四、询价时间及地点
2025年9月19日,综合楼二楼会议室(具体时间待定)
五、联系方式
名 称: 湖北省第三人民医院
地 址: 武汉市中山大道26号
联 系 人: 卢老师
电 话: 15342607590

扫描二维码