湖北省第三人民医院询价及项目论证公告(十万以上)
发布时间:2025-09-28 来源:安全保卫中心
根据我院安保服务项目需求,拟立项招标安保服务项目,现将相关要求公布如下,欢迎有意向、符合条件的企业积极报名。
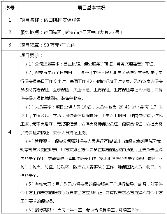
一、项目基本情况

二、其他要求:
1.公司须在武汉本地注册并实际经营不少于5年,经营状态稳定。
2.公司需具备三级甲等医院或大型事业单位等安保服务项目业绩。
三、报名公司需提供下列资质文件
1、参与询价的报价表;
2、公司《营业执照》资质许可证等复印件;
3.报价公司委托负责参与本次报价的法人授权委托书。(包含法定代表人与本项目负责人身份证复印件,注明联系电话);
4、公司经营状态、相关业绩证明;
5、报价公司所提供资质证书必须真实、有效,并加盖公司公章。如发现提供虚假证件,取消参与资格,并五年内禁止参加医院任何项目。
四、报名方式及时间地点
1、报名方式
有意向参与报价的公司须在报名时间内将上述资料装订成册并注明所报名项目名称和序号(装订顺序请与公告要求的顺序保持一致、一式两份)并交至报名地点。逾期视为放弃报名,资料不接受邮寄。
2、报名时间
2025年9月27日至2025年9月30日,08:00-12:00(北京时间,法定节假日除外)
3、报名地点
湖北省第三人民医院后勤保卫部(硚口院区后勤2楼办公室)
五、询价时间及地点
2025年10月,综合楼二楼会议室(具体时间待定)
六、联系方式
名 称: 湖北省第三人民医院
地 址: 武汉市中山大道26号
联 系 人: 后勤保卫部
电 话: 83743093

扫描二维码